编者按:随着EPC模式的发展和普及,未来将会有越来有多的电力建设项目采用EPC总承包模式,特别是发电工程项目。电力工程企业承建发电工程EPC项目,既是机遇,又是挑战,如何有效预防和控制EPC项目的风险,成为摆在项目管理团队面前的难题。本文从EPC中“P”的视角出发,提出了基于PDCA循环的发电工程EPC项目采购风险管理的方法,能够全面、合理地控制采购风险,并不断地改进和完善,使得EPC项目的采购风险管控水平得到有效提升。
近年来,随着工程总承包模式在电力行业的普及,我国企业以工程总承包模式承接了许多不同种类的电力建设项目。工程总承包模式主要包括EPC(设计-采购-施工)模式、EP(设计-采购)模式、DB(设计-施工)模式、PC(采购-施工)模式以及EC+CM(设计-采购-施工管理)模式等,其中以EPC模式最为常见。
一、EPC项目的采购风险
在EPC模式下,电力建设企业实行设计、采购和施工一体化管理,对工程的质量、安全、工期、造价全面负责,能够实现设计优化、降低成本、保证质量、缩短建设周期、提升企业实力等目标。对于业主而言,EPC模式有利于业主管理工程项目建设,直接管理EPC总承包商,并将工期、成本、安全和质量等项目风险转移给EPC总承包商。由此可见,无论对业主,还是对电力建设企业,EPC工程总承包模式都是双赢的选择。但是,EPC工程总承包模式给电力建设企业带来机遇的同时,也带来了更多的风险,因为其需要承担几乎全部的经济风险、技术风险、管理风险,以及大部分的政治风险、社会风险和自然风险。特别是发电工程EPC项目,由于工程复杂、系统庞大,存在的不确定性因素更多,风险也比一般工程EPC项目更大。
发电工程是一项系统、复杂的工程,包括超临界发电工程、超超临界发电工程、大型循环流化床锅炉发电工程、热电联产工程、天然气发电工程及联合循环发电工程等。发电工程的主机设备包括锅炉、汽轮机和发电机,如果是天然气发电项目,还应包括燃气轮机。主机设备价格昂贵,配套系统和设备繁多,运输、安装和调试都非常复杂;辅机设备则多达上百种,价格同样不菲;此外,还需供应许多材料,例如动力电缆、控制电缆、电缆桥架等。电力工程企业以EPC模式承建发电工程需要完成所有设备的采购管理工作,包括采购计划、供应商选择和评审、招标采买、合同和支付管理、监造检验、催交、物流运输、现场服务管理、仓库管理以及备品备件、专用工具、设备随机资料和剩余物资的移交管理等工作。发电工程EPC项目设备材料的采购成本一般占到EPC总承包合同金额的60%左右,设备交货进度和材料库存直接影响现场的施工安装进度,设备材料的质量直接影响项目的质量,现场物资仓库安全直接影响项目的安全,供应商现场服务人员的配合直接影响系统的安装、调试和试运行工作的开展。在EPC模式中,采购管理起着承上启下、衔接内外的关键作用,是实现项目管理目标、保证项目顺利投产的重要保证。
在采购工作量大、时间紧且采购人员又十分有限的情况下,采购管理过程中出现风险的概率会大大增加。因此,电力建设企业在承建发电工程EPC项目时,研究如何利用先进的管理方法来提升采购风险管控能力,就显得尤为重要。
二、风险管理及PDCA循环
风险是指在一个特定的时间内和一定的环境条件下,人们所期望的目标与实际结果之间的差异程度,风险产生过程如图1所示。

风险管理是人们对潜在的意外损失进行辨识、评估、预防和控制的过程,风险管理过程如图2所示。

PDCA循环,又称戴明环,指Plan(计划)、Do(执行)、Check(检查)和Action(处理),并按此顺序不断循环,其在质量管理领域有着普遍的应用。考虑风险管理的特点,有研究人员尝试将PDCA循环应用于风险管理中,取得了不错的应用效果。基于PDCA循环的风险管理程序如下:
风险规划:制定风险管理计划。
实施执行:根据风险管理计划,实施风险管理。
检查反馈:定期检查风险管理计划执行情况,并进行反馈。
评估改进:针对反馈的问题进行评审,然后改进。
待上述程序结束后,进入下一个循环,重复上述程序,实现持续的风险管理,如图3所示。

使用PDCA循环可以有效提高风险管理水平,合理控制风险发生的概率,减少风险带来的损失,并通过不断地循环提升风险管理能力。
三、发电工程EPC项目采购风险管理
由于PDCA循环在风险管理方面的良好效果,工程项目管理领域也开始逐渐引进,并取得了一定的成绩。电力工程企业承建发电工程EPC项目,面临着巨大的采购风险,如何有效预防采购风险,成了摆在采购管理人员面前的难题。下面,笔者就根据PDCA循环理论及其在风险管理中的应用,结合已有研究成果和工程实践,介绍利用PDCA循环进行EPC项目采购风险管理的方法。
1.采购风险规划
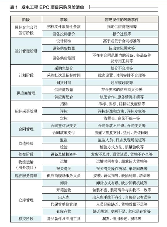
采购风险规划阶段的任务是制定发电工程EPC项目的采购风险管理计划,包括识别采购风险、分析采购风险以及提出采购风险应对计划。识别采购风险包括识别影响采购目标实现的内部和外部事项,将不确定性事项转变为明确的风险描述。采购管理的外部风险包括政治、经济、社会、自然以及意外风险等;内部风险可以根据采购各个阶段的工作进行系统的分析和识别,常用的方法有风险检查表、头脑风暴法及定期会议交流等。采购风险识别出来列明阶段、事项及风险点,形成采购风险清单,如表1所示。

分析采购风险是根据采购风险清单分析风险事项的驱动因素和来源,预测风险发生的可能性和影响大小,并以此作为风险管理的依据,常用的方法有风险矩阵图、AHP分析法及专家调查法等。最后根据采购风险的优先级排列制定采购风险应对计划,包括风险应对策略和处理步骤,常用的策略包括风险接受、风险避免、风险转移、风险降低等。
2.实施执行风险管理
采购风险管理计划的实施。首先,应建立采购风险管理的内部组织,明确采购管理人员的职责和任务。其次,应组织风险管理培训,使采购人员掌握风险管理的方法和技巧,提高风险管理能力。最后,按照采购风险应对计划实施执行风险管理,以最小的成本获取最大的保障,包括密切关注采购风险事件的驱动因素,监视风险状态,当变化超出阈值时及时响应;安排责任人,采用最经济、最合理的方案和措施来预防风险事件的发生;执行风险应对策略和处理步骤;定期报告风险状态及对照原计划所取得的进展等。
3.检查和反馈
制定风险管理监控制度,以保证采购风险管理计划的有效执行,使得风险管理过程得到全面监控。定期检查风险管理计划执行情况,对执行情况进行反馈,执行不满意则进行改进,并完善风险应对计划。实施风险重新确认,判断是否仍是风险事件。监控是否产生新的风险,如果发现,应立刻重新分析和评估,更新风险应对计划。
4.评估和改进
评估采购风险管理计划的执行情况,根据事先设计的标准对执行情况进行测定、评价和分析,并对计划与实际不符之处予以纠正,包括采购风险的识别是否准确全面、风险的分析是否有误、风险应对策略的选择是否奏效、风险处理步骤的组合是否最佳、能否防止或减少风险的发生、按预算能否保障计划内的保险事故发生后得到及时补偿等。
对采购风险管理的目标、风险识别方法、风险分析方法、风险应对策略、风险处理步骤、保障计划及反馈情况等进行评估,合理分配风险管理资源,并不断地进行完善和改进。改进后继续按照PDCA循环执行采购风险管理。
四、结束语
风险管理是一个多向、反复的复杂过程,各种因素相互影响,项目越庞大复杂,参与机构和人员越多,风险的不确定性越大,风险管理的难度越高。发电工程EPC项目层次结构复杂,而采购作为其中一环,要面对业主、施工单位和成百上千的供应商,风险尤其大。本文借用PDCA循环的方法实行发电工程EPC项目的采购风险管理,能够较为全面、合理地控制采购风险,并不断地改进和完善,从而有助于EPC项目的采购风险管控水平得到进一步的提升。
作者:田杰,中国能源建设集团广东省电力设计研究院有限公司
来源:《招标采购管理》