一、PPP项目发展背景
PPP模式即 “政府和社会资本合作”模式,是指政府与私人组织之间,为了合作建设城市基础设施项目。或是为了提供某种公共物品和服务,以PPP合作协议为基础,彼此之间形成一种伙伴式的合作关系,并通过签署合同来明确双方的权利和义务,以确保合作的顺利完成,最终使合作各方达到比预期单独行动更为有利的结果。近年来,十八大提出让市场在资源配置中起决定性作用,之后财政部、住建部、发改委相继针对PPP定制了相应的政策规定,PPP模式得到高速发展。

二、PPP项目的采购方式适用条件及其优缺点
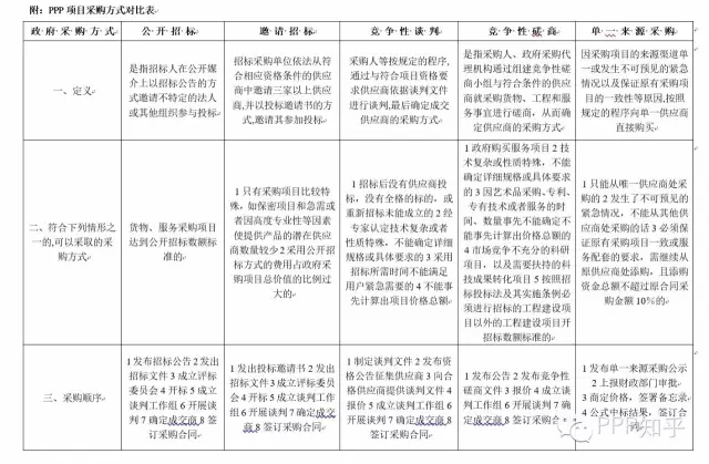
15年起施行的《政府和社会资本合作项目政府采购管理办法》中明确规定PPP项目采购方式包括公开招标、邀请招标、竞争性谈判、竞争性磋商和单一来源采购。每种采购方式所对应的具体要求和适用范围不同,下面进行逐一剖析。
A、公开招标
公开招标是政府采购的主要方式,只要达到公开招标数额标准以上的采购项目,原则上都应采用公开招标。该采购方式对供应商的数量不限制,只要满足一般条件和招标公告中对供应商的特定条件要求,所有供应商都可以参加招投标活动。
公开招标的优点在于能够在最大限度内选择投标商,竞争性更强,择优率更高,但由于投标人众多,一般耗时较长,需花费的成本也较大,对于采购标的较小的招标来说,不宜采用公开招标的方式;另外还有些专业性较强的项目,由于有资格承接的潜在投标人较少,或者需要在较短时间内完成采购任务等,最好采用邀请招标的方式。
B、邀请招标
只有采购项目比较特殊,如保密项目和急需或者因高度专业性等因素使提供产品的潜在供应商数量较少,以及若采用公开招标方式,所需时间和费用与拟采购的项目总金额不成比例,即采购一些价值较低的采购项目,用公开招标方式的费用占政府采购项目总价值比例过大的情况,宜采用邀请招标。
邀请招标所需时间较短,工作量小、目标集中,且招标花费较省;被邀请的投标单位中标率高;但不利于招标单位活得最优报价,获得最佳投资效益;投标单位的数量少,竞争性较差。
C、竞争性谈判
招标后没有供应商投标、没有合格标的或者重新招标未能成立的;技术复杂或性质特殊,不能规定详细规格或者具体要求的;采用招标所需时间不能满足用户紧急需要的;不能事先计算出价格总额的经报政府采购监督管理部门批准,可以采用竞争性谈判采购方式。
竞争性谈判可以缩短准备期,减少工作量,省去了大量的开标、投标工作,有利于提高工作效率,减少采购成本。供求双方能够进行更为灵活的谈判,有利于对民族工业进行保护,能够激励供应商自觉将高科技应用到采购产品中,同时又能降低采购风险。但是竞争性谈判竞争范围小,需经过审批,一般在公开招标失败后进行。
D、竞争性磋商
政府购买服务项目;技术复杂或者性质特殊,不能确定详细规格或者具体要求的;因艺术品采购、专利、专有技术或者服务的时间、数量事先不能确定等原因不能事先计算出价格总额的;市场竞争不充分的科研项目,以及需要扶持的科技成果转化项目;按照招标投标法及其实施条例必须进行招标的工程建设项目以外的工程建设项目,可以采取竞争性磋商采购方式。
竞争性磋商的优缺点同竞争性谈判相似,但是两者之间的区别在于报价竞争阶段,竞争性谈判是采用“最低评标价”法,而竞争性磋商则采用“综合评分法”确定最后的中标单位。
E、单一来源采购
只能从唯一供应商处采购的;发生了不可预见的紧急情况不能从其他供应商处采购的;必须保证原有采购项目一致性或者服务配套的要求,需要继续从原供应商处添购,且添购资金总额不超过原合同采购金额百分之十的可以采用单一来源采购。
除发生了不可预见的紧急情况外,采购人应当尽量避免采购单一来源采购方式。如果采购对象确实特殊,确有采取单一来源采购方式进行采购的必要,应当深入了解供应商提供的产品性能和成本,以便有效地与供应商就价格问题进行协商,尽量减少采购支出。
三、PPP项目采购流程分析
(1)资格预审
根据财库[2014]215号《政府和社会资本合作项目政府采购管理办法》第二章第五条,PPP项目采购应当实行资格预审。项目实施机构应当根据项目需要准备资格预审文件,发布资格预审公告,邀请社会资本和与其合作的金融机构参与资格预审,验证项目能否获得社会资本响应和实现充分竞争。PPP项目中,无论采取何种采购方式,均应进行资格预审程序。资格预审流程如下:

(2)公开/邀请招标
根据《招标投标法》、《招标投标法实施条例》、《政府采购法》、《政府采购法实施条例》、《政府采购货物和服务招标投标管理办法》、《政府和社会资本合作模式操作指南》113号文和《PPP项目采购办法》等规定,PPP项目的公开招标和邀请招标流程如下:

(3)竞争性谈判
根据《政府采购法》、《政府采购法实施条例》、《政府和社会资本合作模式操作指南》113号文、《政府采购非招标采购方式管理办法》和《PPP项目采购办法》等规定,PPP项目的竞争性谈判流程如下:

(4)竞争性磋商
根据《政府采购法》、《政府采购法实施条例》、《政府和社会资本合作模式操作指南》113号文、《政府采购竞争性磋商采购方式管理暂行办法》和《PPP项目采购办法》等规定,PPP项目的竞争性磋商流程如下:

(5)单一来源采购
根据《政府采购法》、《政府采购法实施条例》、《政府和社会资本合作模式操作指南》113号文、《政府采购非招标采购方式管理办法》和《PPP项目采购办法》等规定,PPP项目的单一来源采购流程如下:

小结
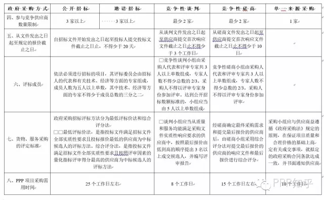
通过以上阐述可以看出资格预审阶段的时间限制为15个工作日,之后的招标阶段以公开/邀请招标时间最长为25个工作日左右,竞争性谈判所需时间最短为8个工作日,单一来源采购环节最为简单为10个工作日,对于竞争性谈判,根据《政府采购非招标采购方式管理办法》第二十七条,公开招标的货物、服务采购项目,招标过程中提交投标文件或者经评审实质性响应招标文件要求的供应商只有两家时,采购人/采购代理机构在经财政部门批准后可以与该两家供应商进行竞争性谈判采购。财政部第18号令《政府采购货物和服务招标投标管理办法》第43条规定,投标截止时间结束后参加投标的供应商不足3家的或在评标期间出现符合专业条件的供应商或者对招标文件作出实质响应的供应商不足3家情形的也可以采用竞争性谈判或单一来源采购;对于竞争性磋商,根据《财政部关于政府采购竞争性磋商采购方式管理暂行办法有关问题的补充通知》(财库〔2015〕124号),在采购过程中符合要求的供应商(社会资本)只有2家的,竞争性磋商采购活动可以继续进行。采购过程中符合要求的供应商(社会资本)只有1家的,应当终止竞争性磋商采购活动。
实际PPP项目采购过程中采购人会对采购时间、社会资本等有不同的要求,我们还是要根据实际情况和限制条件,对比不同采购方式的适用范围及其优劣,确保PPP项目的采购方式符合法律、法规及其他规范性文件的各项要求,以找出最合适的采购方式。
附:PPP项目采购方式对比表


来源:政府采购信息报 作者:林世盛 江苏现代咨询